儀器簡介:
| 我們公司作為離子色譜儀器市場的新業態,一直致力于為用戶提供更快捷、優質的儀器,以保障實驗室的建設和運行。始終堅持以客戶為中心,為有檢測需求的客戶服務。物美價廉、響應迅捷、服務全面。 | 全新一代離子色譜儀,采用12.1吋純平工控電腦一體機設計(用戶不需要配電腦),實時顯示儀器運行參數和狀態;一鍵啟動電動閥進樣,一鍵完成儀器開關機、維護等操作,一鍵調閱儀器操作教程,方便快捷。 | 離子色譜儀核心零部件自主研發、自主知識產權可控。采用一體化設計,集離子色譜主機、淋洗液發生器、工控電腦、色譜工作站于一體,結構緊湊,流路*短,對流路造成的峰型擴展有很好的改善。一體化恒溫箱:色譜柱、抑制器、電導池、放大電路都處于同一恒溫系統,改善了電導檢測器的溫飄和基線噪聲。內置多處漏液報警器和缺水報警器,全方位安全監控。由PLC控制的各個部件統一到電腦顯示屏的集中軟件控制系統,操作方便,鼠標所見即所控。 |
技術參數:
| 1 高壓輸液泵:
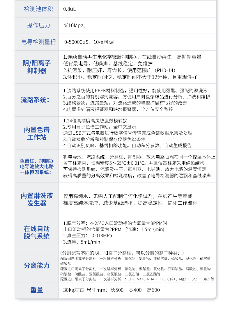
微處理器控制的雙柱塞往復泵,采用**的智能控制算法,能使泵的流量脈動降至**水平。 1.1,材質:鑲嵌式PEEK材料無阻尼泵頭,PEEK管路,適合于pH為0~14的淋洗液及反相有機溶劑。 1.2,流量范圍:0.001~9.999ml/min,增量0.001ml/min。 1.3,流量設定值誤差:≤0.1% 1.4,流量穩定性:≤0.1% 1.5,工作壓力:35MPa 1.6,過壓保護:工作壓力超過或低于設定的上限或下限時,泵將自行關閉且報警。 | 2 電導檢測器: 2.1,原理:五極電導檢測器 2.2,電極材料:鈍化316L不銹鋼 2.3,基線噪音:≤0.002μS/cm 2.4,基線漂移:≤0.008μS/cm·30min 2.5,zui小檢出濃度:≤0.0005ug/mL(以Cl-計) 2.6,儀器線性:≥0.9995 2.7,定量重復性:≤0.1%(以Cl-計) 2.8,定性重復性:≤0.1%(以Cl-計) 2.9,測量范圍:0~50000us/cm 2.10,分辨率:≤0.0020ns/cm 2.11,檢測池體積:0.8uL 2.12,操作壓力:≤10Mpa。 2.13,電導檢測量程: 0-50000uS,10檔可調。 | 3、 陰、陽離子抑制器: 3.1連續自動再生電化學微膜抑制器,在線自動再生,高抑制容量,低背景電導,低噪聲,基線穩定,免維護。 3.2抗污染,耐壓好,壽命長,使用范圍廣(PH0-14)。 3.3體積小,穩定時間快,穩定時間不大于12分鐘,且重現性好。 | 4 流路系統: 4.1流路系統使用PEEK材料制造,通用性好,能使用強酸、強堿的淋洗液。 4.2百分之百的有機溶劑兼容,方便用戶對復雜樣品進行分析、沖洗和維護。 4.3 結構緊湊,流路*短,對流路造成的峰型擴展有很好的改善。 4.4 內置多處漏液報警器和缺水報警器,全方位安全監控。 | 5 內置色譜工作站: 5.1 24位高精度高靈敏度數模轉換。 5.2專用離子色譜工作站,全中文顯示,通過USB方式與電腦進行數字信號傳輸,完成色譜數據采集及處理。 5.3自動接收分析和控制保存儀器色譜條件。 5.4自動識別負峰、基線扣除功能。自動積分參數、自動生成報告。 | 6 色譜柱、抑制器、電導池、放大電路一體恒溫系統: 將電導池、流路系統、分離柱、抑制器、放大電路恒溫在同一個控溫基體上置于柱箱內,恒溫精度5~65℃±0.01℃。并且儀器柱箱采用絕熱結構,可保持檢測系統、流路及柱子、抑制器、電導池、放大電路的溫度恒定,獲得高質量的分離效果和檢測精度,改善了電導檢測器的溫飄和基線噪聲。 | 7內置淋洗液發生器,僅用高純水,無需人工配制任何化學試劑,在線產生等度或梯度高純淋洗液,減少基線漂移,提高穩定性,簡化工作流程。 | 8 在線自動脫氣系統: 1,脫氣效率:在25℃入口流動相的含氧量為8PPM時,出口流動相的含氧量為2PPM (流速:1.5ml\min) 2,真空壓力:-0.018MPa 3,流量:5mL/min | 9 分離能力:(分別配置不同的陰、陽離子分離柱,可以分離的離子種類:) 配置國產陰離子分離柱:一次進樣分析:氟化物、氯化物、亞硝酸鹽、磷酸鹽、溴化物、硝酸鹽、硫酸鹽 配置進口陰離子分離柱:一次進樣分析:氟化物、溴酸鹽、氯化物、亞硝酸鹽、磷酸鹽、溴化物、硝酸鹽、硫酸鹽、亞氯酸鹽、高氯酸鹽、二氯乙酸、三氯乙酸等 配置進口陽離子分離柱:一次進樣分析::Li+、Na+、NH4+、K+、Ca2+、Mg2+、Sr2+、Ba2+等 | 10 重量:30kg左右 尺寸mm:長500,寬400,高600 |
分國家/行業檢測標準:
| HJ 1050-2019 水質 氯酸鹽、亞氯酸鹽、溴酸鹽、二氯乙酸和三氯乙酸的測定 離子色譜法 | HJ 1041-2019 固定污染源廢氣 三甲胺的測定 抑制型離子色譜法 | HJ 1040-2019 固定污染源廢氣 溴化氫的測定 離子色譜法 | HJ 1004-2018 環境空氣 降水中有機酸(乙酸、甲酸和草酸)的測定 離子色譜法 | HJ1005-2018 環境空氣 降水中陽離子(Na+、NH4+、K+、Mg2+、Ca2+)的測定 離子色譜法 | HJ 800-2016 環境空氣 顆粒物中水溶性陽離子(Li+、Na+、NH4+、K+) | HJ 84-2016 水質 無機陰離子(F-、Cl-、NO2-、Br-、NO3-、PO43-、SO32-、SO42-)的測定 | HJ 812-2016 水質 可溶性陽離子(Li+、Na+、NH4+、K+、Ca2+、Mg2+)的測定 離子色譜法 | HJ 549-2016 環境空氣和廢氣 氯化氫的測定 離子色譜法 | HJ 799-2016 環境空氣 顆粒物中水溶性陰離子(F-、Cl-、Br-、NO2-等) | HJ 669-2013 水質 磷酸鹽的測定 離子色譜法 | HJ 544-2016 固定污染源廢氣 硫酸霧的測定 離子色譜法 | HJ 778-2015 水質 碘化物的測定 離子色譜法 | HJ 779-2015 環境空氣 六價鉻的測定 柱后衍生離子色譜法 | HJ/T 83-2001 水質 可吸附有機鹵素(AOX)的測定 離子色譜法 | HJ 769-2015 煤中全硫的測定 艾士卡-離子色譜法 | HJ 800-2016 環境空氣 顆粒物中水溶性陽離子(Li+、Na+、NH4+、K+) | HJ 84-2016 水質 無機陰離子(F-、Cl-、NO2-、Br-、NO3-、PO43-、SO32-、SO42-)的測定 | GB 5009.245-2016 食品安全 食品中聚葡萄糖的測定 | GB 5009.258-2016 食品安全 食品中棉子糖的測定 | GB 5009.256-2016 食品安全 食品中多種磷酸鹽的測定 | GB 5009.255-2016 食品安全 食品中果聚糖的測定 | GB 5009.33-2016 食品安全 食品中亞硝酸鹽和硝酸鹽的測定 | GB 8538-2016 食品安全標準 飲用天然礦泉水檢驗方法 | GB/T 5750.5-2006 生活飲用水標準檢驗方法 無機非金屬指標 | GB/T 5750.10-2006 生活飲用水標準檢驗方法 消毒副產物指標 | GB/T 5750.6-2006 生活飲用水標準檢驗方法 金屬指標 | GB/T 31197-2014 無機化工產品 雜質陰離子的測定 離子色譜法 | GB/T 30906-2014 三聚磷酸鈉中三聚磷酸鈉含量的測定 離子色譜法 | GB/T 11446.7-2013 電子級水中痕量陰離子的離子色譜測試方法 | GB/T 29400-2012 化肥中微量陰離子的測定 離子色譜法 | GB/T 3884.12-2010 銅精礦化學分析方法 第12部分:氟和氯含量的測定 離子色譜法 | GB/T 6730.69-2010 鐵礦石 氟和氯含量的測定 離子色譜法 | GB/T 24876-2010 畜禽養殖污水中七種陰離子的測定 離子色譜法 | GB/T 23978-2009 液體染料 氯離子含量的測定 離子色譜法 | GB/T 14642-2009 工業循環冷卻水及鍋爐水中氟、氯、磷酸根、亞硝酸根、硝酸根和硫 | GB/T 15454-2009 工業循環冷卻水中鈉、銨、鉀、鎂和鈣離子的測定 離子色譜法 | GB/T 23710-2009 飼料中甜菜堿的測定 離子色譜法 | GB/T 21533-2008 蜂蜜中淀粉糖漿的測定 離子色譜法 | GB/T 20188-2006 小麥粉中溴酸鹽的測定 離子色譜法 | GB/T 13580.5-1992 大氣降水中氟、氯、亞硝酸鹽、硝酸鹽、硫酸鹽的測定 離子色譜法 | GB/T 32953-2016 肥料中三聚氰胺含量的測定 離子色譜法 | GB/T 11733-1989 居住區大氣中硫酸鹽衛生檢驗標準方法 離子色譜法 | HJ-1076 氨、甲胺、二甲胺、三甲胺測定 |

安徽省宿州市食品藥品檢驗檢測中心購買云唐設備
時間:2025年7月21日 至 2025年7月23日地點:安徽省宿州市培訓單位:安徽省宿州市食品藥品檢驗檢測中心品牌···...
蘆臺春酒廠采購云唐農藥殘留檢測儀
時間:2024.12.11地點:天津市寧河區培訓單位:蘆臺春酒廠品牌:云唐儀器名稱:YT-NSYJ(12通道臺式農殘)培···...
青海柴達木職業技術學院購買高智能蛋白質檢測儀
時間:2024.11.11--2024.11.13地點:青海省海西蒙古族藏族自治州德令哈市培訓單位:青海柴達木職業技術學院···...
大興區榆垡鎮農業技術推廣站采購云唐YT-QN480P-CY(48通道全自動農殘)
時間:2024.6.25—2024.6.26地點:北京市大興區培訓單位:大興區榆垡鎮農業技術推廣站品牌:云唐儀器名稱:···...聯系我們
電話:133-7109-8225 微信:133-7109-8225 郵箱:413230237@qq.com 地址:山東省濰坊高新區新城街道玉清社區光電產業加速器 (一期)1號樓熱搜產品
莖流計 YT-JL01 植物莖桿強度測定儀 YT-JG2A 植物莖桿強度測定儀 YT-JG1A 植物莖桿強度測定儀 YT-JG2B 植物莖桿強度測定儀 YT-JG1B 熒光定量PCR儀器 YT-P108掃一掃
  技術支持
Copyright ? 2002-2021 山東藍虹光電科技有限公司 版權所有 備案信息:魯ICP備18026474號-6 站長統計-當前在線[5]